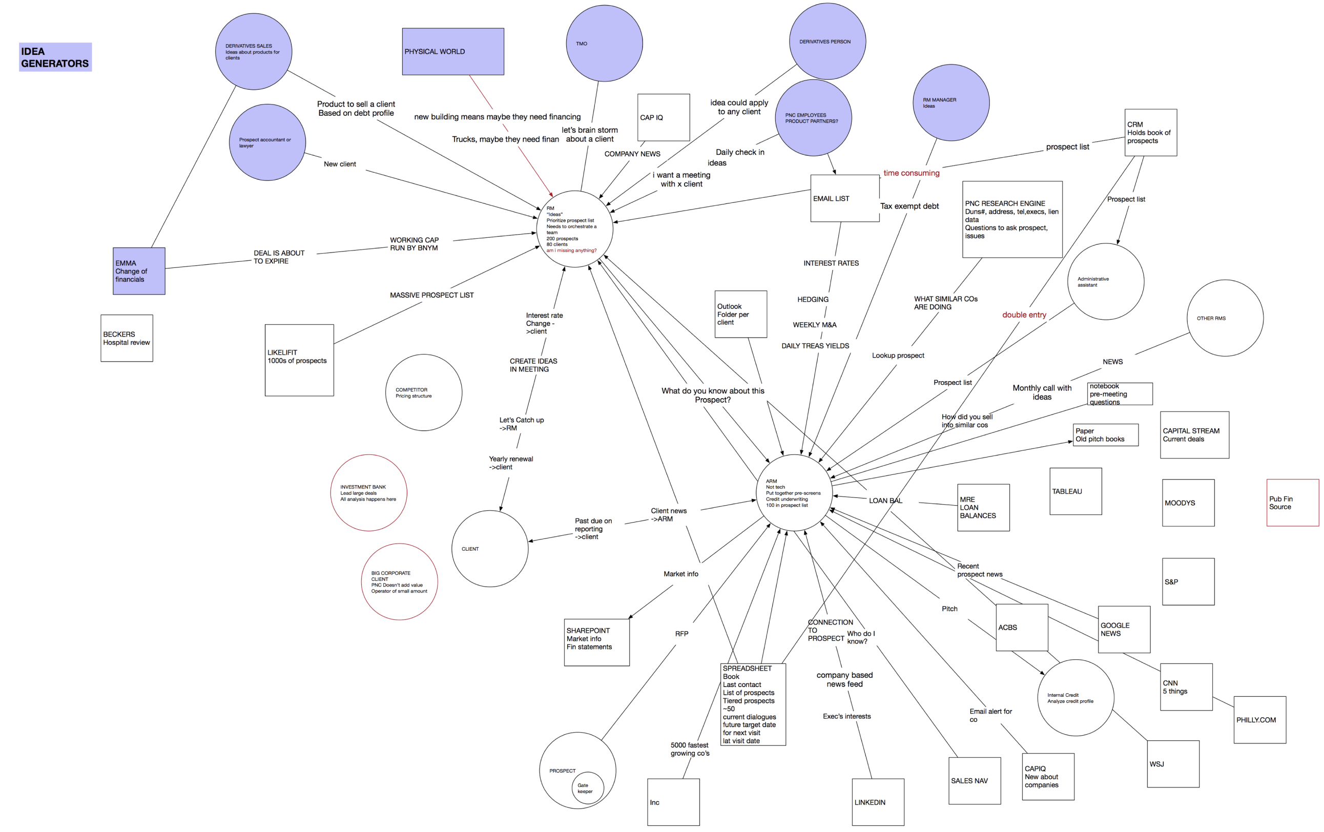
We want to arm our relationship managers (RMs) with the succinct yet comprehensive summary of news and events applicable to their clients. At a basic level, this could mean aggregating client information across multiple sources (news, blogs, social media, analyst reports, etc). Going to the next level means incorporating industry and competitive analysis. An ideal end point is the RM being able to learn new things or draw connections that otherwise would have not been possible.
The Hypothesis
- RMs need information to have smarter conversations with clients. RMs want relevant news to connect to a product and have a reason to call clients.
- Insights come from connecting the dots between current events and clients and products
- RMs feel overwhelmed by information: data is unstructured and access is a manual process
It takes too much time to gather relevant news on clients and prospects
The Work
the work we did to test these hypothesis interviews: 25 total hours: 103 conversations with internal PNC analytics teams We put together a researc protocol to drive our work forward. Gator Research Protocol




